本网讯 经过公告通知、教师申报、专家评审、大学审议等程序,近日,我校公布了首批“百门教师发展精品培训课程”名单。“百门”课程首批将立项资助建设十六门课程,比上一届立项课程数增长了60%。十六门课程中,“百门教学方法”课程6门、“百门科研方法”课程7门、“百门职业素养”课程3门。

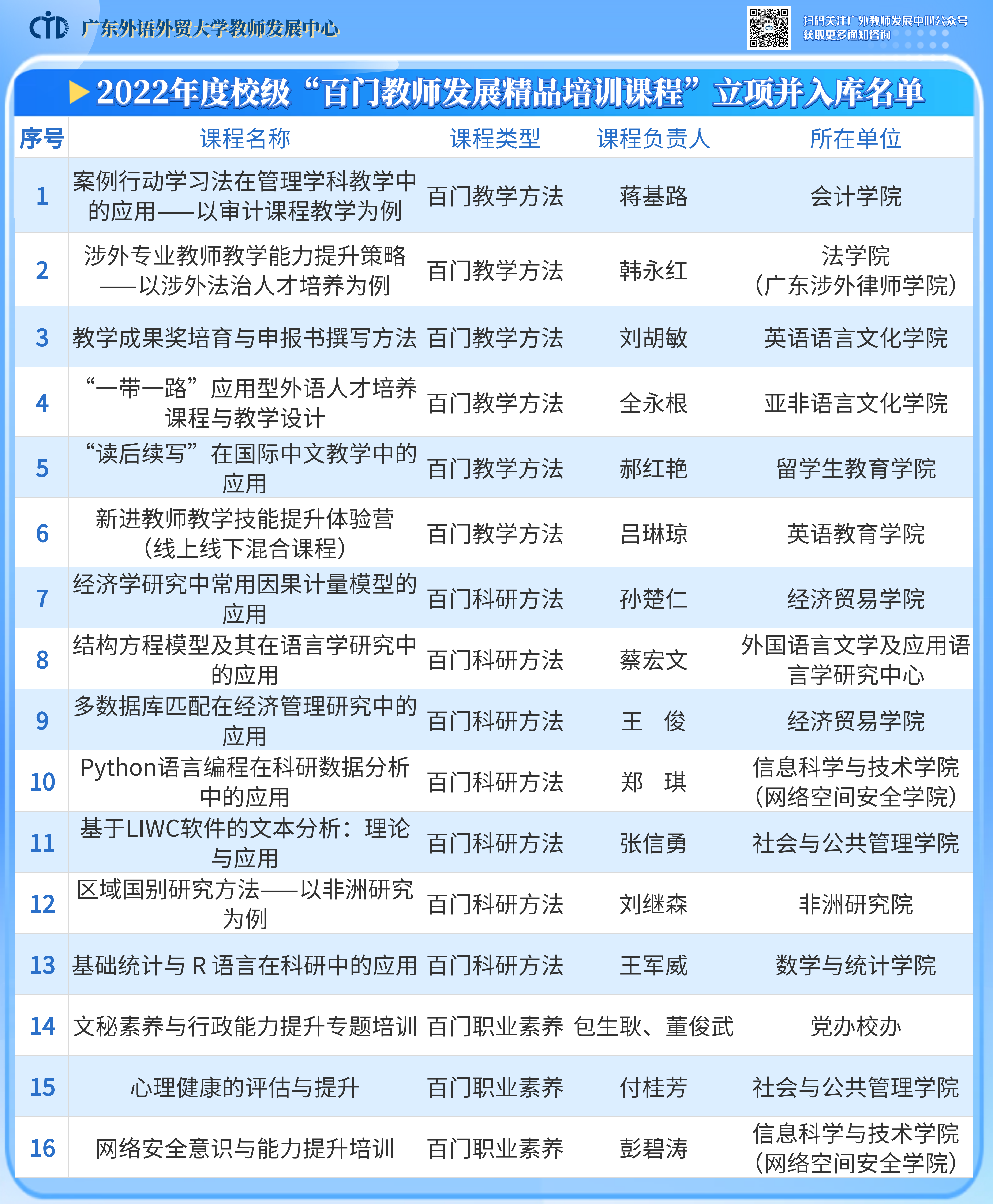
2022年度校级“百门教师发展精品培训课程”立项并入库名单
六门“百门教学方法”课程中,4门课程属于课程与课堂教学方法的应用实践,2门课程属于本次代表我校参评国家级教学成果奖成果的经验推广。七门“百门科研方法”课程中,5门课程聚焦于特定学科领域学术研究中数据分析方法的应用,1门课程聚焦于如何利用多数据库来源开展实证研究,1门课程将总结与分享如何开展区域国别研究。三门“百门职业素养”课程,也涵盖了公文写作、心理素质、网络安全等各部门高度关注的领域。
据悉,经过教师发展中心精心筹备、广泛宣传,并与各学院及部门协同联合、积极发动,“百门教师发展精品培训课程”的教师参与度充分提升。教师发展中心共收到35门课程的建设申报书,相比上一届15门申报实现了一倍以上的增长。为更好的向全校教师提供更丰富的培训课程,教师发展中心还引入了入库机制,对经评审符合申报及开课条件,但因客观因素限制本次不能立项资助的课程,将纳入课程库逐步实现开设。

2022年度校级“百门教师发展精品培训课程”开课并入库名单
教师发展中心将以“1+3+1”的创新宣传模式,进一步加大推广力度,加强与课程负责人的沟通交流,打造系列精品课程与名师队伍;同时,进一步完善开课与入库管理办法,规范课程建设管理相关工作,不断提高课程建设质量和水平。
背景知识:
为进一步加强学校教师发展工作的专业化、体系化建设,不断提高教师培训质量,建设具有广外特色、广外优势的高质量教师发展培训课程库和培训教师队伍,教师发展中心启动并组织了广东外语外贸大学2022年度“百门教师发展精品培训课程”申报、评审及入库工作。本次申报启用了全新的申报系列,分别是“百门教学方法”“百门科研方法”“百门职业素养”三个系列,以加强对教师尤其是青年教师教学方法、研究方法、职业发展的指导。